教育部新闻办官微今日发布消息,受新冠肺炎疫情影响及各国(地)入境、签证、航班等政策限制,部分我国学生赴境外国家和地区留学的计划被迫改变、延迟甚至取消,不少学生面临就学困难。为回应社会关切和需求,教育部采取系列政策举措,切实解决这类学生的现实困难。
一是合理引导学生国内上网课。针对境外高校安排学生上网课的情况,引导学生在国内通过在线方式继续完成学业。同时发布专门通知,明确留学人员受疫情防控影响无法按时返校而选择通过在线方式修读部分课程,以及因此导致的其境外停留时间不符合学制要求的情况,不作为影响其学历学位认证结果的因素。
二是允许国内高校提供短期学习交流机会。允许高校在确保教育公平的前提下,通过与境外合作高校签订交换生协议等方式,接收出国留学生先行在国内借读学习。
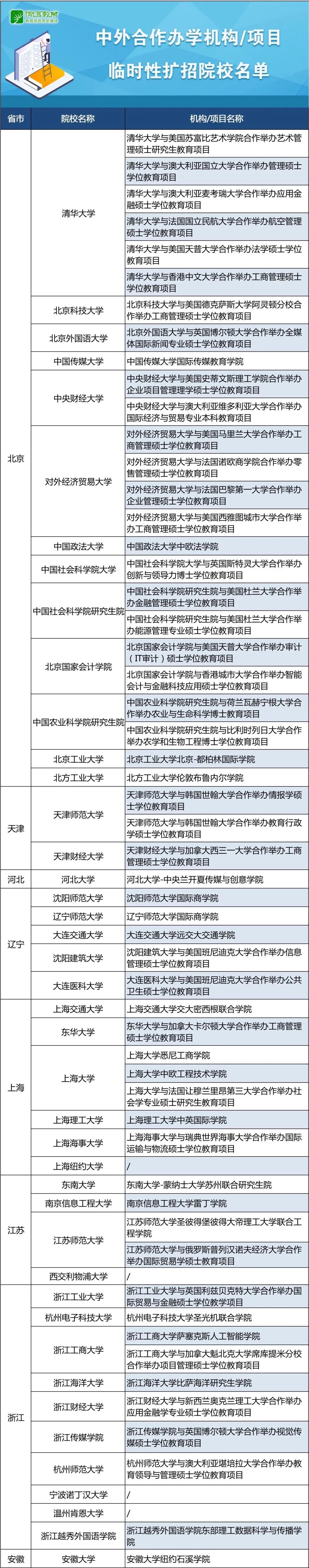
三是通过中外合作办学等方式丰富就学路径。允许部分中外合作办学机构和项目以及内地(祖国大陆)与港澳台合作办学机构和项目在保证教育公平的前提下,考核招录部分符合特定条件的出国留学生,双向选择,择优录取,为学生提供国内求学机会。招生不纳入国家统一招生计划,不占用高校原有招生指标,对高校其它各类招生不产生影响。据了解,目前各省各校正在积极稳妥推进相关招生工作。
四是加强对外沟通联系。据介绍,教育部指导驻外使领馆教育部门,积极与驻在国教育部门和高校联系,敦促其妥善解决我国留学人员学业受阻问题。
此外,教育部还通过多种途径和渠道对接用人单位需求,为毕业生提供就业创业支持指导。
参与扩招的院校清单如下
↓↓↓


