
为加强和规范对进口旧机电产品装运前检验活动和装运前检验机构的监督管理,海关总署发布2020年第127号公告《海关总署关于发布<进口旧机电产品装运前检验监督管理实施细则>的公告》。现对公告内容进行解读,供广大进出口企业和装运前检验机构参考。
一、出台背景
为进一步规范旧机电装运前检验监督管理相关要求,对外明确装运前检验机构应当具备的条件并实施备案管理,进一步细化对装运前检验工作和装运前检验机构的监督管理,经研究,海关总署制发该公告。
二、主要内容
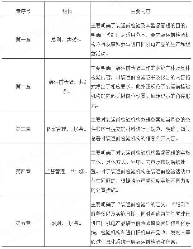
《进口旧机电产品装运前检验监督管理实施细则》(以下简称《细则》)共分五章,34条:

进口旧机电贸易相关方以及装运前检验机构在具体业务中应特别关注以下两点:
(一)《细则》第三章第十二条明确规定,海关对从事进口旧机电产品装运前检验的第三方检验机构实施备案管理。
(二)《细则》第四章对装运前检验机构及其装运前检验活动的监督管理内容共计13条,超过总条款数的三分之一。装运前检验机构应特别注意该章条款,包括按时提交年度工作报告、按规定接受海关监督和检查以及哪些违规行为将导致资质暂停或退出等,依法依规开展装运前检验活动。
三、实施时间及信息化系统
《细则》已于2021年1月1日起正式施行。为配合《细则》实施,“进口旧机电产品装运前检验监督管理信息化系统”已在中国国际贸易“单一窗口”标准版上线运行。机构备案、规则查询等均可通过该系统执行。